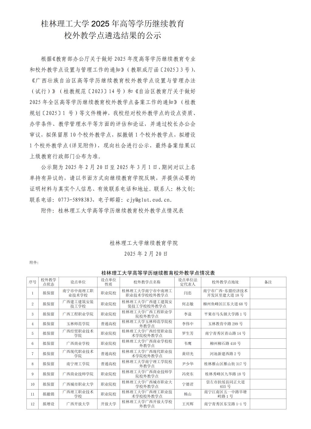
taptap点点官方网站2025年高等学历继续教育校外教学点遴选结果的公示 发布者:成高管理中心 2025-02-20 已阅人次 (一审:林文钊 二审:李衡 三审:周国桥) 上一条:关于做好2025年春季学期成人高等教育有关工作的通知 下一条:关于对保留入学资格逾期的成人高等教育学生拟作放弃入学资格处理的公示 关注我们