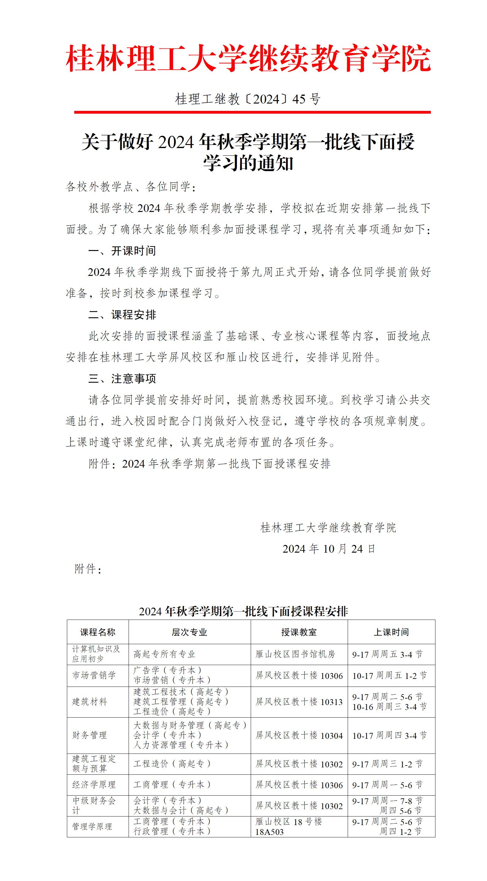
关于做好2024年秋季学期第一批线下面授学习的通知 发布者:成高管理中心 2024-10-24 已阅人次 (一审:尧田坤 二审:林文钊 三审:李衡) 上一条:关于做好2024年秋季学期成人高等教育毕业资格审核及毕业证办理工作的通知 下一条:关于做好2024年秋季学期成人高等教育学位外语免考申请工作的通知 关注我们