taptap点点官方网站2022年手机短视频拍摄与制作培训班招生简章
发布者:李凤珍 2022-04-04
手机不仅具有静态图片拍摄功能,还具有方便易用的视频拍摄功能,用视频影像记录生活点滴,表达感情更加生动有趣。近年来,随着视频应用的日渐广泛,视频拍摄已越来越受到广大影友、手机用户的青睐,而在5G时代,短视频电商、播商也将会成一个新的运营模式。为帮助广大同学提升手机短视频拍摄和制作技能,taptap点点官方网站计划于近期在校内举办手机短视频拍摄与制作培训班,现就有关事项通知如下:
一、培训对象
taptap点点有意向学习短视频拍摄与制作的2022届在校毕业生(含本科生和研究生),受政策限制,此次培训班只针对taptap点点屏风校区的毕业生开班。
二、培训内容
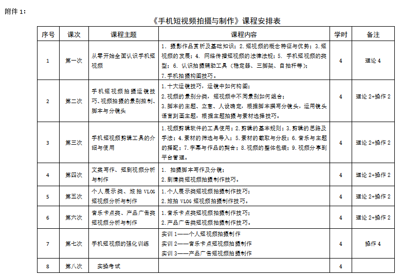
手机短视频拍摄构图技巧、运镜技巧、景别控制、脚本的主题、立意、视频剪辑软件的工具使用、剪辑的思路及手法、短视频拍摄与制作技巧、手机短视频编辑APP、音乐与主题的搭配、字幕与作品的契合、创意混剪短视频拍摄制作技巧等(具体见附件1)。
三、培训师资
中国民俗摄影协会桂林分队摄影师
四、培训方式
培训采用讲座与实操相结合的教学模式进行,以理论讲授、分组实操等形式为主。
五、培训时间及地点
(一)培训时间
每期人数:50人
第一期:4月22-29日 每天上午8:30-12:00
本学期后期开班,将根据预报名情况另行通知。
注意:首次上课时学员需携带本人身份证和学生证原件进行现场登记。
(二)培训地点
taptap点点官方网站(屏风校区教十楼三楼10308)
六、报名时间及地点
(一)报名时间
2022年4月4-8日 每天上午8:30-12:00 下午15:00-17:30
(二)报名地点
taptap点点官方网站培训中心(屏风校区教十楼一楼10107)
七、收费标准及缴费方式
(一)收费标准
本次培训费为800元,因应届毕业生培训合格后可申请人社局培训补贴,故报名时每人预缴200元,培训结束考核合格的,预缴费用予以退还;考核不合格的,另行补缴培训费。
(二)缴费方式
微信或支付宝转账均可。
八、学习证明
培训结束,经考核合格的学员,可获得由桂林市职业技能评价指导中心颁发的《专项职业能力证书》。
九、报名方式
(一)个人填写报名表(附件2)并上交纸质版1份,注意报名表上使用的照片应与后期办证使用的照片保持一致。
(二)报名时请携带本人身份证、学生证进行现场验证,同时上交身份证、学生证复印件各2份。
(三)第一期报名截止时间为4月8日,根据报名先后安排培训,额满即止,第一期报名不成功的同学可预报名本学期后面期次培训。
联系电话:李老师:13307730311
羊老师:18907830928
(扫码报名)
附件:1.《手机短视频拍摄与制作》课程安排表
2.《手机短视频拍摄与制作》报名表
taptap点点官方网站
2022年4月1日

关注我们